|
Cloudy
Spectral Synthesis Code for Astrophysics
|
#include "module.h"

Go to the source code of this file.
Classes | |
| struct | t_iterations |
Functions | |
| void | IterStart (void) |
| void | IterRestart (void) |
| void | IterEnd (void) |
| int | iter_end_check (void) |
Variables | |
| t_iterations | iterations |
| int iter_end_check | ( | void | ) |
iter_end_check called by Cloudy after each zone to determine whether iteration is complete returns true if iteration is complete, false if not
References ASSERT, t_StopCalc::AV_extended, t_StopCalc::AV_point, BIGFLOAT, called, cdEXIT, t_dense::chDenseLaw, t_StopCalc::chReasonStop, t_StopCalc::chSpeciesColumn, t_StopCalc::col_H0_ov_Tspin, t_StopCalc::col_h2, t_StopCalc::col_h2_nut, t_StopCalc::col_monoxco, t_StopCalc::col_species, colden, t_colden::colden, t_StopCalc::colnut, t_StopCalc::colpls, column(), molezone::column, t_thermal::ConstTemp, t_StopCalc::ContIndex, t_StopCalc::ContNFnu, conv, t_radius::Conv2PrtInten, cpu, DEBUG_ENTRY, dense, t_radius::depth, dmpary(), t_radius::drad_x_fillfac, t_radius::drNext, t_dense::eden, t_dense::EdenTrue, TransitionList::Emis(), EPS, EXIT_FAILURE, t_rfield::extin_mag_V_extended, t_rfield::extin_mag_V_point, findspecieslocal(), findspecieslocal_validate(), fprintf(), t_dense::gas_phase, geometry, t_colden::H0_ov_Tspin, t_hmi::H2_total, hcmap, t_StopCalc::HColStop, HFLines, hmi, t_cpu::i(), Singleton< T >::Inst(), ioMAP, ioQQQ, ipCOL_HTOT, ipHYDROGEN, ipOXYGEN, t_StopCalc::ipStopLin1, t_StopCalc::ipStopLin2, t_StopCalc::iptnu, iteration, iterations, t_iterations::itermx, t_conv::lgBadStop, Wind::lgBallistic(), t_radius::lgdR2Small, t_radius::lgDrMinUsed, t_dense::lgElmtOn, t_iterations::lgLastIt, t_hcmap::lgMapBeingDone, t_hcmap::lgMapDone, t_cpu_i::lgMPI_talk(), t_prt::lgOnlyZone, t_pressure::lgPres_radiation_ON, t_prt::lgPrtStart, t_pressure::lgRadPresAbortOK, t_conv::lgSearch, t_pressure::lgSonicPoint, t_pressure::lgSonicPointAbortOK, Wind::lgStatic(), t_StopCalc::lgStop21cm, t_StopCalc::lgStopSpeciesColumn, t_called::lgTalk, t_thermal::lgTemperatureConstant, t_trace::lgTrace, t_trace::lgTrOvrd, Wind::lgVelPos, t_geometry::lgZoneTrp, t_LineSave::lines, LineSave, t_mole_global::list, map_do(), t_hcmap::MapZone, MAX2, mole, mole_global, nCHREASONSTOP, t_StopCalc::nEmergent, t_iterations::nend, t_geometry::nprint, t_trace::npsbug, t_prt::nstart, t_StopCalc::nstpl, t_trace::nTrConvg, NULL, t_mole_global::num_calc, t_prt::nzdump, t_trace::nznbug, nzone, opac, t_pressure::pbeta, phycon, pressure, prt, PrtLinePres(), PrtZone(), t_radius::r1r0sq, radius, rfield, t_radius::rinner, SDIV(), ShowMe(), SMALLFLOAT, t_mole_local::species, StopCalc, t_StopCalc::StopDepleteFrac, t_StopCalc::StopElecDensity, t_StopCalc::StopElecFrac, t_StopCalc::StopH2MoleFrac, t_StopCalc::StopHPlusFrac, t_iterations::StopThickness, t_StopCalc::StopVelocity, t_StopCalc::stpint, t_opac::TauAbsGeo, t_StopCalc::tauend, t_phycon::te, t_StopCalc::TeFloor, TempChange(), t_StopCalc::TempHiStopZone, t_StopCalc::TempLoStopZone, thermal, TotalInsanity(), trace, wind, Wind::windv, t_dense::xIonDense, t_StopCalc::xMass, and t_dense::xMassTotal.
Referenced by cloudy().

| void IterEnd | ( | void | ) |
close out this iteration
References Spectrum::accumulate_flux(), t_rfield::chCumuType, colden, t_rfield::ConEmitOut, t_rfield::ConEmitReflec, t_rfield::ConInterOut, t_rfield::ConRefIncid, DEBUG_ENTRY, t_radius::depth, t_struc::depth, t_struc::depth_last, t_geometry::DirectionalCosin, t_struc::drad, t_struc::drad_last, t_radius::drad_x_fillfac, dynamics, t_rfield::flux, t_rfield::flux_total_incident, fprintf(), geometry, ioQQQ, t_dynamics::isInitialRelaxIteration(), iteration, iterations, t_geometry::lgGeoPP, t_dynamics::lgTimeDependentStatic, t_LineSave::lines, LineSave, t_rfield::nflux, t_LineSave::nsum, nzone, t_struc::nzonePreviousIteration, opac, t_opac::opacity_abs, t_rfield::outlin, t_rfield::outlin_noplot, radius, t_rfield::reflin, rfield, t_radius::rinner, SDIV(), sexp(), SMALLFLOAT, t_iterations::StopThickness, struc, t_dynamics::time_elapsed, t_dynamics::timestep, TotalInsanity(), and t_colden::TotMassColl.
Referenced by cloudy().

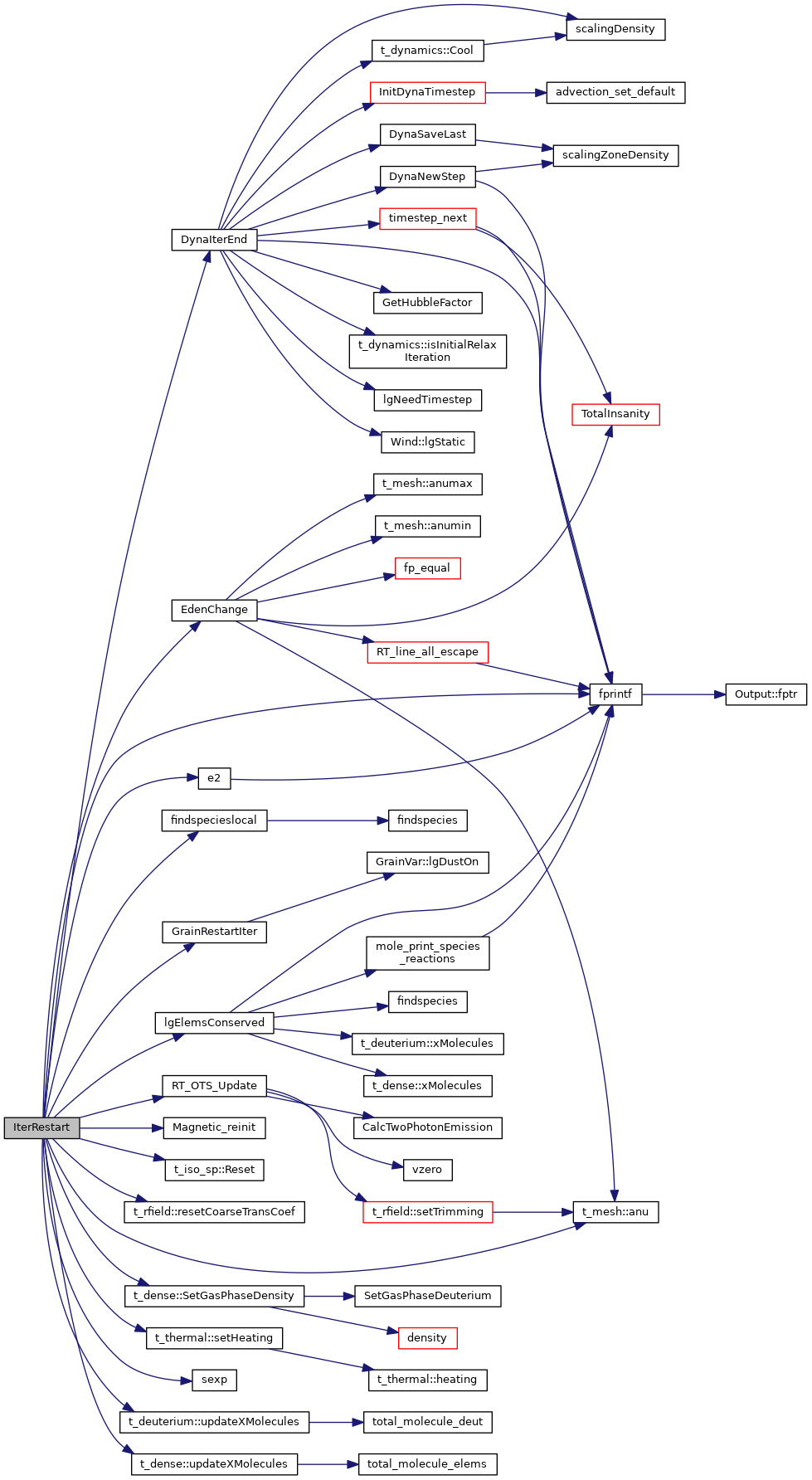
| void IterRestart | ( | void | ) |
IterRestart, reset values of many variables at start of iteration
References Wind::AccelAver, Wind::AccelMax, Wind::acldr, t_opac::albedo, t_mesh::anu(), ASSERT, atoms, called, t_input::chTitle, CMB_TEMP, t_continuum::cn1216, t_continuum::cn1367, t_continuum::cn2066, t_continuum::cn4861, colden, t_colden::colden, t_colden::coldenH2_ov_vel, t_ionbal::CompRecoilHeatRate, t_ionbal::CompRecoilHeatRateSave, t_ionbal::CompRecoilIonRate, t_ionbal::CompRecoilIonRateSave, t_rfield::ConEmitOut, t_rfield::ConEmitReflec, t_rfield::ConInterOut, t_rfield::ConOTS_local_OTS_rate, t_rfield::ConOTS_local_photons, t_rfield::ConRefIncid, t_thermal::ConstTemp, continuum, t_rfield::convoc, cosmology, t_secondaries::csupra, d5200r, t_atoms::d5200r, DEBUG_ENTRY, molezone::den, den_save, dense, t_hmi::deriv_HeatH2Dexc_used, deriv_HeatH2Dexc_used_save, deut, deutDenseSave0, deutDenseSave1, diatoms, t_rfield::DiffuseEscape, t_geometry::DirectionalCosin, t_radius::drad, t_radius::drad_mid_zone, t_radius::drNext, drNextSave, drSave, DynaIterEnd(), dynamics, e2(), t_opac::E2TauAbsFace, t_opac::E2TauAbsOut, t_dense::eden, EdenChange(), t_dense::EdenHCorr, t_dense::EdenHCorr_f, t_dense::EdenTrue, edsav, t_rfield::EnergyBremsThin, t_opac::ExpmTau, t_opac::ExpZone, t_rfield::extin_mag_B_extended, t_rfield::extin_mag_B_point, t_rfield::extin_mag_V_extended, t_rfield::extin_mag_V_point, t_iso_sp::fb, findspecieslocal(), t_rfield::flux, t_rfield::flux_beam_const, t_rfield::flux_beam_const_save, t_rfield::flux_beam_time, t_rfield::flux_isotropic, t_rfield::flux_isotropic_save, t_rfield::flux_time_beam_save, t_rfield::flux_total_incident, fprintf(), t_thermal::FreeFreeTotHeat, gas_phase_save, geometry, t_radius::glbdst, GrainRestartIter(), h2, t_hmi::H2_H2g_to_H2s_rate_used, H2_H2g_to_H2s_rate_used_save, t_hmi::H2_photodissoc_used_H2g, H2_photodissoc_used_H2g_save, t_hmi::H2_photodissoc_used_H2s, H2_photodissoc_used_H2s_save, t_hmi::H2_Solomon_dissoc_rate_used_H2g, H2_Solomon_dissoc_rate_used_H2g_save, t_hmi::H2_Solomon_dissoc_rate_used_H2s, H2_Solomon_dissoc_rate_used_H2s_save, t_hmi::H2_total, t_hmi::H2_total_f, t_hmi::h2plus_heat, h2plus_heat_save, t_hmi::HD_total, t_secondaries::HeatEfficPrimary, t_hmi::HeatH2Dexc_used, HeatH2Dexc_used_save, t_hmi::HeatH2Dish_used, HeatH2Dish_used_save, HeatSave, t_secondaries::hetsav, hmi, t_hmi::hmihet, hmihet_save, t_hmi::hmitot, hmitot_save, input, t_pressure::IntegRhoGravity, ionbal, t_dense::IonHigh, IonHighSave, t_dense::IonLow, IonLowSave, ioQQQ, t_rfield::ipEnergyBremsThin, ipH1s, ipH_LIKE, ipHYDROGEN, iso_sp, iteration, t_dynamics::lgAdvection, t_cosmology::lgDo, t_radius::lgDrMinUsed, lgElemsConserved(), t_dense::lgElmtOn, t_trace::lgNeBug, t_pressure::lgPradCap, t_pressure::lgPradDen, t_pressure::lgSonicPoint, t_pressure::lgStrongDLimbo, t_called::lgTalk, t_thermal::lgTemperatureConstant, t_thermal::lgTemperatureConstantCommandParsed, t_dynamics::lgTimeDependentStatic, t_trace::lgTrace, t_trace::lgTrOvrd, t_thermal::lgUnstable, t_rfield::lgUSphON, Wind::lgVelPos, LIMELM, Magnetic_reinit(), MAX2, mole, mole_global, NCOLD, t_rfield::nflux_with_check, NISO, t_trace::npsbug, t_trace::nTrConvg, null_nuclide, t_mole_global::num_calc, t_iso_sp::numLevels_max, t_thermal::nUnstable, t_trace::nznbug, t_rfield::OccNumbContEmitOut, t_rfield::OccNumbDiffCont, t_rfield::OccNumbIncidCont, t_opac::OldOpacSave, opac, t_opac::opacity_abs, t_opac::opacity_abs_savzon1, t_opac::opacity_sct, t_opac::opacity_sct_savzon1, diatomics::ortho_density, diatomics::ortho_density_f, ortho_save, t_rfield::otscon, t_rfield::otslin, t_rfield::otssav, t_rfield::outlin, t_rfield::outlin_noplot, p2nit, t_atoms::p2nit, diatomics::para_density, diatomics::para_density_f, para_save, t_pressure::pbeta, t_pressure::pinzon, t_pressure::PresInteg, t_pressure::PresIntegElecThin, pressure, t_pressure::RadBetaMax, radius, t_cosmology::redshift_current, t_cosmology::redshift_start, t_cosmology::redshift_step, t_rfield::reflin, t_iso_sp::Reset(), t_rfield::resetCoarseTransCoef(), rfield, t_pressure::RhoGravity, t_pressure::RhoGravity_dark, t_pressure::RhoGravity_external, t_pressure::RhoGravity_self, RT_OTS_Update(), t_secondaries::savefi, t_secondaries::SecIon2PrimaryErg, secondaries, t_dense::SetGasPhaseDensity(), t_thermal::setHeating(), sexp(), t_mole_local::sink, SMALLFLOAT, t_mole_local::source, t_mole_local::species, t_iso_sp::st, t_opac::stimax, StopCalc, t_rfield::SummedCon, t_rfield::SummedDif, t_rfield::SummedDifSave, t_rfield::SummedOcc, supsav, t_continuum::sv1216, t_continuum::sv1367, t_continuum::sv2066, t_continuum::sv4861, t_opac::TauAbsFace, t_opac::TauAbsTotal, t_StopCalc::TeFloor, thermal, t_rfield::time_continuum_scale, t_opac::tmn, t_continuum::TotalLumin, t_continuum::totlsv, trace, t_deuterium::updateXMolecules(), t_dense::updateXMolecules(), UV_Cont_rel2_Draine_DB96_depth, t_hmi::UV_Cont_rel2_Draine_DB96_depth, UV_Cont_rel2_Draine_DB96_face, t_hmi::UV_Cont_rel2_Draine_DB96_face, UV_Cont_rel2_Habing_TH85_face, t_hmi::UV_Cont_rel2_Habing_TH85_face, wind, Wind::windv, Wind::windv0, t_secondaries::x12sav, t_secondaries::x12tot, t_deuterium::xIonDense, t_dense::xIonDense, xIonFsave, and t_mole_local::xMoleChTrRate.
Referenced by cloudy().

| void IterStart | ( | void | ) |
IterStart, set and save values of many variables at start of iteration
References Wind::AccelAver, Wind::acldr, t_colden::ajmmin, multi_arr< T, d, ALLOC, lgBC >::alloc(), ASSERT, atmdat, atoms, EmissionProxy::Aul(), t_timesc::BigCOMoleForm, BIGFLOAT, called, cdEXIT, cdLine(), t_LineSave::chNormLab, t_StopCalc::chReasonStop, t_StopCalc::chStopLabel1, t_StopCalc::chStopLabel2, t_hydro::cintot, multi_arr< T, d, ALLOC, lgBC >::clone(), co, t_co::codfrc, t_co::codtot, colden, t_colden::colden, t_colden::coldenH2_ov_vel, t_ionbal::CompRecoilHeatRate, t_ionbal::CompRecoilHeatRateSave, t_ionbal::CompRecoilIonRate, t_ionbal::CompRecoilIonRateSave, t_rfield::comtot, t_rfield::ConEmitOut, t_rfield::ConEmitReflec, t_rfield::ConInterOut, t_rfield::ConOTS_local_OTS_rate, t_rfield::ConOTS_local_photons, conv, t_hmi::CoolH2DexcMax, t_thermal::CoolHeatMax, t_hyperfine::cooling_max, t_dynamics::CoolMax, t_secondaries::csupra, t_thermal::ctot, d5200r, t_atoms::d5200r, dBaseSpecies, t_conv::dCmHdT, DEBUG_ENTRY, den_save, dense, t_hmi::deriv_HeatH2Dexc_used, deriv_HeatH2Dexc_used_save, deut, deutDenseSave0, deutDenseSave1, diatoms, t_rfield::DiffuseEscape, t_geometry::DirectionalCosin, t_colden::dlnenCp, t_colden::dlnenHep, t_colden::dlnenHepp, t_colden::dlnenp, t_radius::dr_max_last_iter, t_radius::dr_min_last_iter, t_radius::drad, t_radius::drad_x_fillfac, t_radius::drNext, drNextSave, drSave, DynaIterStart(), dynamics, e2(), t_opac::E2TauAbsFace, t_dense::eden, t_dense::EdenMax, t_dense::EdenMin, edsav, TransitionProxy::Emis(), t_rfield::EnergyBremsThin, EXIT_FAILURE, t_opac::ExpmTau, t_opac::ExpZone, t_rfield::extin_mag_B_extended, t_rfield::extin_mag_B_point, t_rfield::extin_mag_V_extended, t_rfield::extin_mag_V_point, t_conv::failmx, t_iso_sp::fb, t_hydro::fbul, t_LineSave::findline(), fprintf(), t_he::frac_he0dest_23S, t_he::frac_he0dest_23S_photo, t_hydro::FracInd, t_thermal::FreeFreeTotHeat, t_dense::gas_phase, gas_phase_save, t_thermal::GBarMax, geometry, GrainStartIter(), t_colden::H0_21cm_lower, t_colden::H0_21cm_upper, t_colden::H0_ov_Tspin, h2, t_hmi::H2_H2g_to_H2s_rate_used, H2_H2g_to_H2s_rate_used_save, t_hmi::H2_photodissoc_used_H2g, H2_photodissoc_used_H2g_save, t_hmi::H2_photodissoc_used_H2s, H2_photodissoc_used_H2s_save, t_hmi::H2_Solomon_dissoc_rate_used_H2g, H2_Solomon_dissoc_rate_used_H2g_save, t_hmi::H2_Solomon_dissoc_rate_used_H2s, H2_Solomon_dissoc_rate_used_H2s_save, t_hmi::h2dfrc, t_hmi::h2dtot, t_hmi::h2line_cool_frac, t_hmi::h2plus_heat, h2plus_heat_save, t_hmi::h2pmax, Hbeta_WavLen, t_atmdat::HCharCoolMax, t_atmdat::HCharHeatMax, t_hydro::HCollIonMax, he, t_secondaries::HeatEfficPrimary, t_hmi::HeatH2Dexc_used, HeatH2Dexc_used_save, t_hmi::HeatH2DexcMax, t_hmi::HeatH2Dish_used, HeatH2Dish_used_save, t_thermal::heating(), t_thermal::HeatLineMax, t_dynamics::HeatMax, HeatSave, t_secondaries::hetsav, t_atmdat::HIonFracMax, hmi, t_hmi::hmihet, hmihet_save, t_hmi::hmitot, hmitot_save, HS_NZ, hydro, hyperfine, t_ionbal::ifail, t_ionbal::ihthn, t_ionbal::ilt, t_ionbal::ilthn, t_ionbal::iltln, ionbal, t_dense::IonHigh, IonHighSave, t_dense::IonLow, IonLowSave, ioQQQ, t_rfield::ipEnergyBremsThin, ipH2p, ipH_LIKE, ipHYDROGEN, t_LineSave::ipNormWavL, ipRecNetEsc, ipRecRad, t_StopCalc::ipStopLin1, t_StopCalc::ipStopLin2, iso_ctrl, iso_sp, iteration, iterations, t_iterations::itermx, t_iterations::IterPrnt, t_dynamics::lgAdvection, t_opac::lgCaseB, t_dense::lgElmtOn, t_atmdat::lgHCaseBOK, t_hydro::lgHiPop2, lgHNSAV, t_LineSave::lgIsoContSubSignif, t_iterations::lgLastIt, t_rt::lgMaserCapHit, t_rt::lgMaserSetDR, t_LineSave::lgNormSet, t_pressure::lgPradCap, t_pressure::lgPradDen, t_prt::lgPrtLastIt, t_prt::lgPrtStart, t_pressure::lgSonicPoint, t_pressure::lgStrongDLimbo, t_called::lgTalk, t_called::lgTalkForcedOff, t_called::lgTalkSave, t_dynamics::lgTimeDependentStatic, t_trace::lgTrace, t_thermal::lgUnstable, t_geometry::lgZoneTrp, LIMELM, t_LineSave::lines, LineSave, mean, molcol(), mole, mole_global, t_hydro::nbul, t_conv::nChemFail, NCOLD, t_hydro::ndclev, t_rfield::nflux_with_check, t_conv::nGrainFail, t_conv::nIonFail, NISO, t_hydro::nLyaHot, t_conv::nNeFail, t_conv::nPopFail, t_conv::nPreFail, t_geometry::nprint, nSpecies, t_StopCalc::nstpl, t_LineSave::nsum, t_conv::nTeFail, t_conv::nTotalFailures, NULL, t_mole_global::num_calc, t_iso_sp::numLevels_max, t_thermal::nUnstable, t_he::nzone, t_colden::OH_ov_Tspin, opac, t_opac::opacity_abs, t_opac::opacity_abs_savzon1, t_opac::opacity_sct, t_opac::opacity_sct_savzon1, diatomics::ortho_density, ortho_save, t_rfield::otscon, t_rfield::otslin, t_rfield::otssav, t_rfield::outlin, t_rfield::outlin_noplot, p2nit, t_atoms::p2nit, diatomics::para_density, para_save, t_pressure::pbeta, t_dense::pden, phycon, t_pressure::pinzon, t_hydro::pop2mx, t_thermal::power, t_pressure::PresInteg, t_pressure::PresIntegElecThin, pressure, PresTotCurrent(), prt, prt_line_err(), EmissionProxy::pump(), t_rfield::qtot, t_pressure::RadBetaMax, radius, multi_arr< T, d, ALLOC, lgBC >::reserve(), rfield, t_colden::rjnmin, rt, t_secondaries::savefi, SDIV(), t_secondaries::SecHIonMax, t_secondaries::SecIon2PrimaryErg, secondaries, sexp(), t_mole_local::sink, t_isoCTRL::SmallA, SMALLFLOAT, t_timesc::sound, t_mole_local::source, t_mole_local::species, t_iso_sp::st, StopCalc, t_StopCalc::StopLineWl1, t_StopCalc::StopLineWl2, t_rfield::SummedDif, t_rfield::SummedDifSave, supsav, t_opac::TauAbsFace, t_opac::taumin, t_opac::TauScatFace, t_timesc::tcmptn, t_phycon::te, thermal, t_thermal::thist, t_timesc::time_H2_Dest_here, t_timesc::time_H2_Dest_longest, t_timesc::time_H2_Form_here, t_timesc::time_H2_Form_longest, t_timesc::time_therm_long, t_timesc::TimeH21cm, timesc, t_thermal::tlowst, t_hydro::TLyaMax, t_colden::tmas, t_thermal::totcol, t_colden::TotMassColl, trace, t_iso_sp::trans(), t_iso_sp::TwoNu, UV_Cont_rel2_Draine_DB96_depth, t_hmi::UV_Cont_rel2_Draine_DB96_depth, UV_Cont_rel2_Draine_DB96_face, t_hmi::UV_Cont_rel2_Draine_DB96_face, UV_Cont_rel2_Habing_TH85_face, t_hmi::UV_Cont_rel2_Habing_TH85_face, t_LineSave::WavLNorm, wind, t_colden::wmas, t_secondaries::x12sav, t_secondaries::x12tot, t_deuterium::xIonDense, t_dense::xIonDense, xIonFsave, t_dense::xMassTotal, t_mole_local::xMoleChTrRate, and t_mean::zero().
Referenced by cloudy().

| t_iterations iterations |
Referenced by atmdat_readin(), cloudy(), ContCreateMesh(), ConvIterCheck(), CoolH2_GA08(), DynaIterEnd(), init_struc(), InitSimPostparse(), iso_level(), iter_end_check(), IterEnd(), IterStart(), diatomics::LTE_Cooling_per_H2(), ParseCommands(), ParseIterations(), ParseRadius(), ParseSet(), ParseStop(), ParseTrace(), PrtComment(), PrtFinal(), qheat(), radius_first(), radius_increment(), radius_next(), save_DT(), SaveDo(), SaveSpeciesOptDep(), zero(), and ZoneStart().